When running an animation production, what matters the most is to identify what can slow down the production. For that you must know all stages that may be a bottleneck and those that involve to do retakes at previous stages. On the opposite, you must be aware of the steps that can be automated.
Knowing the entry and exit points for each stage also help the teams to get better organized. Each department knows what must be done to make the next step running as smoothly as possible.
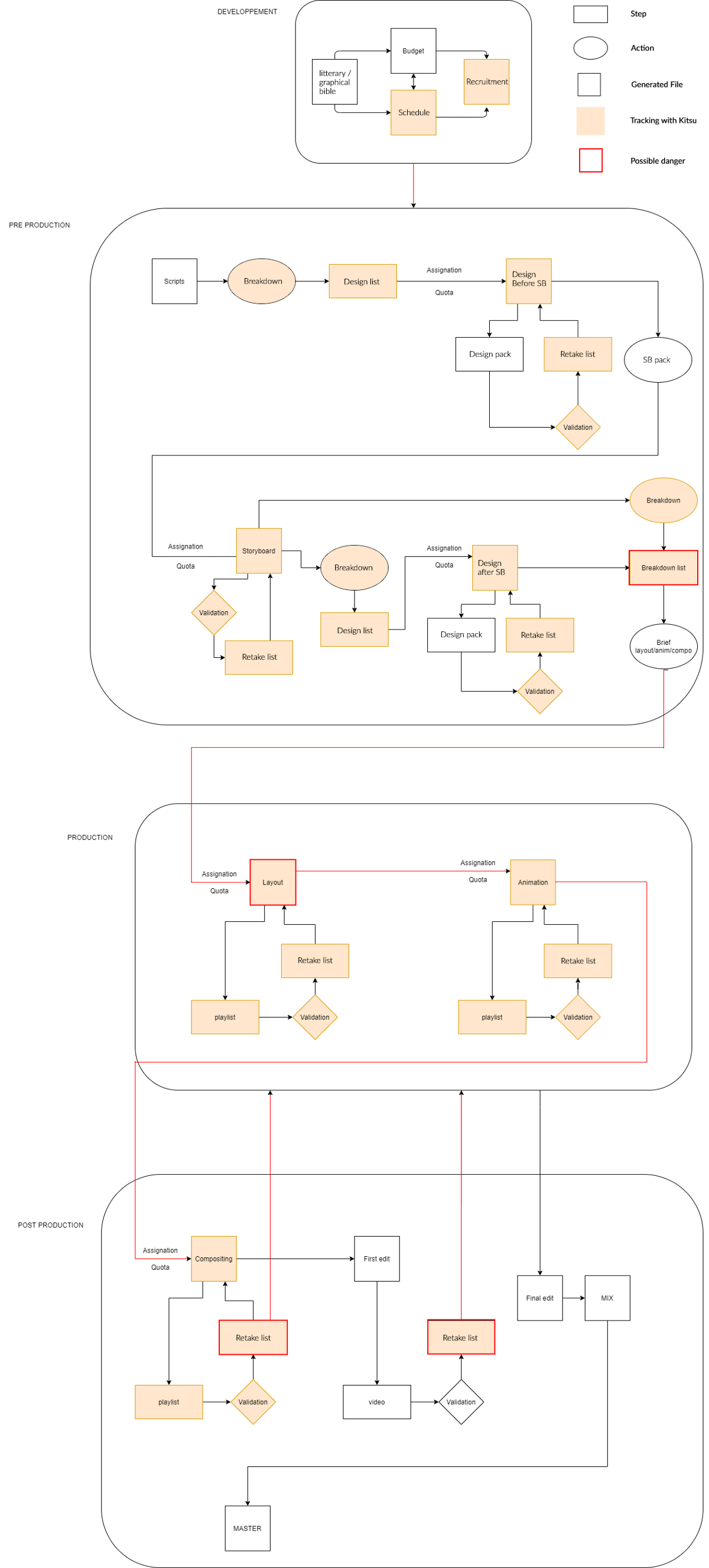
In production, there is an infinite number of things that can go wrong, so it’s important to eliminate problems that can be predicted, or at least know where they are more likely to occur. That’s why in this article will give you a detailed least of all the steps of a production. At the end, we added a diagram to make things more visual.
Development
The development is the research stage of the production; the producer often funds it himself. The goal of the development stage is to define the graphic and literary styles of the future series.
- Literary/graphic bible (Authors): The authors will write the literary bible, which will be the basis of the story of the series. Then they describe the main characters, their motivation, etc. The graphic bible will include detailed main characters and the main settings for the movie.
- Synopsis of 3 episodes (Authors): It’s to write an outline: a one page summary of the scenario. It’s the story without dialogue. It specifies the places, characters, and essential actions of each episode.
- Budget (Head of production): From the information gathered from the bibles and the synopsis, the Head of Production will have an average number of assets per episode, as well as shots. This information allows him to set up the global budget of the TV series.
- Schedule (Head of Production): The Head of Production does the global schedule of the production parallelly to the budget. The global schedule will define the beginning and the end of the production, as well as the duration of the main stages of production. The length of the steps determines the number of people required per team.
- Teams hiring (Head of Production / Director / Production Manager): Now that the budget and the schedule are defined, the Head of production, the Director and the Production Manager will proceed to the hirings.
It’s essential to lock the design of the main characters at this stage. It is better to take a little more time and make sure that all co-producers agree with the designs. If there is an issue later, you will have to rework the designs of the main characters during pre-production, and consequently, redo the entire storyboards.
Pre-production
Pre-production is the first step in the production of a TV series (i.e., the financing plan has been completed). Pre-production encompasses all the stages of creation and reflection. It often takes place on the producer’s premises, as opposed to the production stage, which can be outsourced (France or abroad). The more detailed and precise the pre-production will be, the more you will avoid misunderstandings during the production stage.
Pre-production mainly concerns the assets and the storyboards.
- Scripts (Author / Director / Co-producer / Production manager): The author writes the script of the episode. It’s validated by the different co-producers, that are often TV channels. Once the co-producers have approved the script, the director and the production manager refine it. The aim is to make sure that the text respects the production constraints.
- Script Breakdown (Production assistant): Once everyone has validated the script, the production assistant starts the script breakdown. It consists of listing all the assets present in an episode: character, background, props.
- Pre-story designs (Artists): Thanks to the script breakdown, and thus the design list, the artists draw all the assets needed for each episode.
- Design Validations (Artists / Director / production manager): Once the assets are finished, they are validated by the director. It may lead to back and forth between the director and the artists.
- Design Pack for the storyboarder (Production Assistant): The production assistant gathers all the specific elements of the episode (script, voice assets), as well as a brief from the director and the lead storyboard.
- Storyboard Preview (Storyboard Artist): The pack is provided to the storyboard artist. The storyboard artist puts into pictures the scenario and defines the staging of this episode. He starts with the first draft with a rough drawing, without too much detail.
- Rough storyboard validation (Storyboard Artist / Director): This first pre-cut allows the Director or lead storyboard artist, to make returns early on (before everything is finished). The storyboard artist can already include the feedback to the next steps.
- Storyboard Cleaning (Storyboard Artist / Animatic Artist): The Storyboard Artist resumes his pre-cutting and adds more details. He defines more precisely the characters and their attitudes, as well as the scenery. He integrates the comments from the Lead Storyboard Artist or from the Director. He does the animatic of his episode by making a video from the images of his storyboard (called a panel). He does that by following the duration of the voices.
- Storyboard breakdown (Production Assistant): the production assistant does the storyboard breakdown to list all the new elements that have not yet been created. These can be secondary characters such as passers-by in the street, or new camera angles and, therefore, new backgrounds. The production assistant then makes a list of these elements that he gives to the Artists.
- After-story designs (Artists): The artists create all the missing assets from the storyboard and send them to the director for validation.
- Asset Validations (Artists / Director / Production Assistant): The new assets are validated by the director and can lead to a new retake round with the artists.
- Breakdown List: the Production Assistant creates a very detailed list, shot by shot of the episode. For each shot, he lists all the assets that will appear into. He also specifies the mood of the characters. In addition to these asset indications, there are often notes from the Director.
- Assembly of the design pack for the animation studio: The Production Assistant gathers all the elements created for the animation teams (Storyboard + Animatics + Design Pack + BKL).
Although this step may seem daunting, it is essential for the rest of the production. If an asset has been missed during the analysis, this error may not be seen for a long time. Keep in mind that you could have to make the designers come back a long time after the beginning. You will have to ask them to make the missing assets.
Also, if the brief of the director or the animation manager is not complete enough, the impact will only be seen after the work of the animators. It can cause big delays that you should avoid as most as possible.
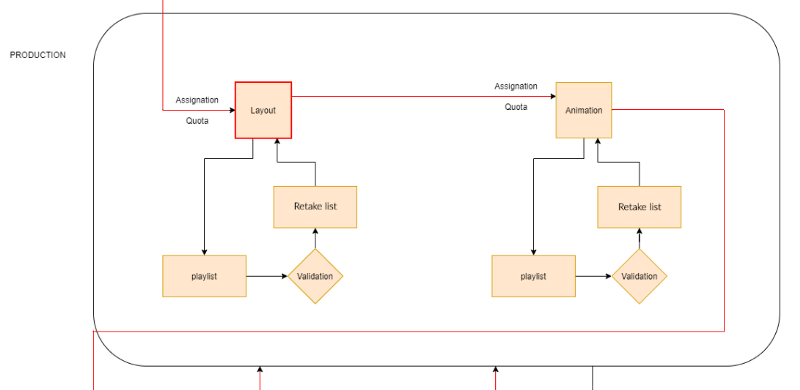
Production
In TV Series, the Production stage concerns the making of the episode itself and everything concerning the shots.
- Box animation / Scene assembly (Pipeline TD / Artist): This is the creation of the working file, and the loading of the assets in the scene according to the breakdown list. The scene is then saved according to previously defined naming conventions.
Then the typical steps of a shot building start. The process is the same for each step:
- Take 1: The Artists work on their tasks and send their work to the Director.
- Retake 1: The Director (or the Lead Animator) receives a first version of the episode and makes his feedback. A certain percentage of the shots is validated on the first take; the rest of the shots will require a retake (correction). The Director sends his comments with text and drawing annotations for each shot requiring a retake.
- Take 2: The Artists receive the comment list (retake list) and work on the related shots.
- Retake 2: The Director gets the second batch of shots of this episode with the performed retakes. A certain percentage is validated during this second round; the rest will require another retake.
It’s during the first take that you can notice problems related to an asset. It can be a problem of size, proportion, … This step can involve unexpected back and forths with the design. That’s why it’s essential to always provide an asset with a size reference (another character, a hand, etc.).
These exchanges between the teams and the Director will last until all the shots are validated. If some shots are not validated, due to lack of time, the Production Manager / Director can consider that the quality is ok and finally approves these shots.
The take and retake (back and forth between the teams and the director) will happen at all stages of production. The list below is a non-exhaustive example of the different stages you can encounter:
- Layout Posing T1 (Artist / Lead)
- Layout Posing Validation T1 (Director / Prod)
- Layout Posing T2 (Artist / Lead)
- Layout Posing Validation T2 (Director / Prod)
- …
- BG T1 (Artist / Lead)
- BG Validation T1 (Director / Prod)
- BG T2 (Artist / Lead)
- BG Validation T2 (Director / Prod)
- …
- Anim T1 (Artist / Lead)
- Anim Validation T1 (Director / Prod)
- Anim T2 (Artist / Lead)
- Anim Validation T2 (Director / Prod)
- …
- Compositing T1 (Artist / Lead)
- Compositing Validation T1 (Director / Prod)
- Compositing T2 (Artist / Lead)
- Compositing Validation T2 (Director / Prod)
- …
Compositing is the hinge between the production and post-production stages. It can be considered to be part of the post-production depending on the studio’s habits. It can be done in the studio or outsourced.
Compositing can also call for new animations or design retakes. It’s during compositing that you notice that a character has the same color as the background behind him. So be prepared to have animation retakes at this stage.
You can also realize at this stage that the scenery has been cut too much. It prevents the compositing artist to do his work. It will thus be necessary to go back and forth with the Set Artists to fix the problem.
Post-production
Post-production concerns everything that is image and sound editing. This stage is rarely outsourced.
- First edit (Editor / Director): This is the first edit of the episode; the Editor cuts it “in timing”. Sometimes, the animation produces shots with extra frames to give margins to the shots. The Editor and the Director, during the first edit, decide the order and the duration of all shots. The work of an editor in animation implies the know-how of a rigger. He has to freeze frames, copy and paste pieces of animation to put them in other shots or on other characters, etc.
From this first editing often comes a new correction list for the animation. This list can either contain corrections that were not seen in the previous step, or new requests specific to this edit. The timing of all the shots at this stage is final; the sound work can be done in parallel with the animation corrections. - Animation Retake (Animation Artist): The animators receive this new list of comments and make the requested corrections. Then, they ship a new version of the shots. Animation retakes after the editing are important. Smart animation modifications can prevent from redoing a whole episode.
- Final edit (Editor): The editor integrates the last retakes from animation and compositing departments. He releases the final image of the episode.
- Sound: In parallel to the animation corrections, the dialogs are recorded by actors (if this step has not been done beforehand). The music and sound designs are made and added to the images (Dialog, music and sound FX).
- Mix: Mixing is the step to set a good balance between all the audio tracks: sound effects, voice, and music.
- Master output: The producer can call a laboratory to make an uncompressed output of the episode that is called “master”. It’s sent to the broadcasters’ labs, who will test it according to the country’s guidelines. If the master conforms, it is considered to be ready to be broadcasted.
There may still be backtracking with animation / compositing when checking the master. Especially if some shots don’t conform to the current standards, or if there are technical problems with the image.
To Sum Up
There are certain steps that require particular attention when making a cartoon TV show. Knowing them all and their sequencing gives you a better global vision of the production and allows you to anticipate future problems. In the end, it will be easier to ship on time with an increased quality.
To finish this article, I share with you this diagram of the different stages of production. It includes the files that are generated. I highlighted too the stages that can cause problems. It should make things clearer for you!

If you have any questions or feedback about this article, feel free to post it in the comments!
We dedicated this blog to CG Production Management and CG Pipeline. Additionally, We propose a Discord channel where you can discuss your problems/solutions and learn from others. We are already 385 to share tips and ideas. Join us, TDs and Production Managers from all over the world will be super happy to welcome you!